


J波是怎样形成的?
J波是指QRS综合波结束和ST段起始的结合点(J点)抬高≥0.1mV,时程≥20ms,圆顶样或驼峰样向上偏离基线的波,是整体心室肌除极结束和复极开始的一个标志点。

J波是由心室复极1相和2相早期心内外膜存在的电位差所致。心室外膜动作电位1相和2相早期呈尖峰-穹隆状,使复极的早期形成明显的切迹,而心内膜动作电位往往无明显切迹,结果在复极早期心内膜和心外膜的动作电位之间形成了明显的电位差。目前普遍认为,J波是心室提前发生的复极波。

J波的病因包括哪些?
1.生理性J波
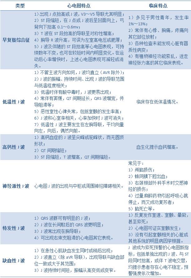
J波在普通人群中的检出率为2.5%~18.2%,被称为生理性J波,主要见于早期复极综合征。早期复极综合征的典型心电图表现就是J点抬高、ST段斜型抬高,可在R波降支与ST段连接部出现J波。

图1 典型早复极综合征(左:无J波;右:伴J波)
2.病理性J波
低体温的患者会出现典型的J波(低温性J波),下图是一名心跳骤停复苏后接受低温治疗患者的心电图,由于传感器故障,患者体温低至27℃,复温后,患者的心电图逐渐改变。

图2 低温性J波(患者开始复温后,J波逐渐变小)
高钙血症时心电图也可出现J波,与低温性J波不同,高钙性J波呈尖峰或驼峰状,而无圆顶形状,同时QT间期缩短。神经源性J波的发生与交感神经系统功能障碍相关。特发性J波与反复发生的室速、室颤,甚至猝死相关。
其他一些临床病因也可引起心电图出现J波,如急性心肌缺血、心包疾患等。急性心肌缺血时,心电图新出现J波或原来就存在的J波振幅增高或时限延长,称为缺血性J波,属于心肌缺血伴发的一种超急期心电图改变。

图3 缺血性J波伴ST段抬高(A图:无胸痛;B图:胸痛发作)
不同病因导致J波的心电图特点参见下表:

如何评估J波?
不同病因引起的J波形态有差异,有时J波仅出现在右胸导联,容易误认为右束支传导阻滞。对于J波的评估主要是要识别那些与恶性室性心律失常相关的情况。临床医生应注意根据J波的大小,是否伴有ST-T波改变,有无晕厥、室性心动过速、胸部疼痛不适等症状,有无猝死家族史、体温过低、高钙血症、中枢或周围神经系统受损等进行鉴别诊断。
2004年我国专家提出了“J波综合征”的概念,J波综合征是以有J波为特征、合并致命性心律失常的临床症候群,包括Brugada综合征、早复极综合征、特发性室颤、急性冠脉综合征相关室颤。此类患者心电不稳定,有发生室速、室颤及猝死的倾向。对于不同病因导致的J波综合征,治疗药物不同,治疗目的为有效控制恶性心律失常如电风暴的发生。可以明确的是,存在J波并伴有反复恶性心律失常导致晕厥发作或猝死者,植入式心脏复律除颤器(ICD)是预防猝死的最好手段。
参考文献
1. J波综合征.心血管病学进展. 2011年7月第32卷第4期.
2. J波和J波综合征. 中国心脏起搏与心电生理杂志. 2008年第22卷第1期.
3. Iatrogenic Giant Osborn Waves. Circulation. 2010;122:1519.
4. Osborn波及临床应用意义. 临床心电学杂志. 1999年2月第8卷第1期.
作者:刘严 清华大学玉泉医院
来源:医脉通心血管