

























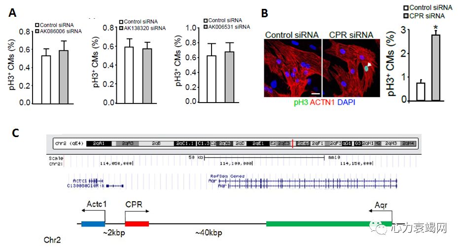
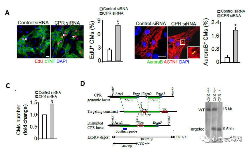
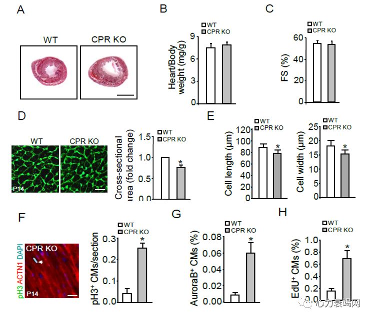
1、体内外实验证明了CPR能够调节心肌细胞增殖;
2、CPR的抑制能够改善缺血引起的心肌损伤;
3、CPR能够抑制MCM3的表达;
4、CPR通过募集DNMT3A促进MCM3启动子的DNA甲基化;
5、CPR能够靶向MCM3调节心肌细胞增殖。
王昆教授
青岛大学转化医学研究院
博士,青岛大学特聘教授,硕士生导师,青岛大学转化医学院发育心脏病学中心主任。2015年国家优秀青年基金获得者,2016年山东省自然科学杰出青年基金获得者。
目前为止有多项研究成果发表在国际期刊杂志European heart journal、Circulation Research、Nature communications、Gene & Development、PNAS、Cell Death & Differentiation、PLoS Genetics上。发表SCI论文20余篇,发表论文总影响因子累计242.68,论文引用次数847次。现担任多个学术杂志审稿人及国家自然科学基金委评审专家。先后主持国家自然科学优秀青年基金1项;国家自然科学面上项目2项;国家自然科学青年基金1项;北京市面上项目1项;参与了包括国家重点项目及重大国际合作项目等8项国家基金项目的工作。曾获东方心脏病学大会东方新星奖;第十届青岛市青年科技奖;中国科学院卢嘉锡青年人才奖;中华医学科技奖二等奖及北京市科学技术奖三等奖。2014年入选中国科学院青年创新促进会会员。
研究方向:
1. 心肌细胞自噬及坏死的分子机制研究
2. 心肌细胞肥大及凋亡的信号通路及分子机制研究
3. 探讨与非编码RNA和基因相关的心脏疾病的干预治疗方法
4. 心脏线粒体动力学的分子机制
5. 心肌干细胞与心肌细胞再生