
人体微生物

肠道微生物及其作用

世界各国肠道微生物组计划

肠道微生物研究历史回顾

肠道微生物与机体代谢

肠道微生物与心脏

肠道微生物影响心血管疾病机制

肠道微生物代谢产物
氧化三甲胺(TMAO)

TMAO水平为心血管不良
事件独立危险因素

TMAO促进动脉粥样硬化

TMAO可增加血栓形成风险


肠道微生物与心律失常?

自主神经与心律失常

肠道微生物与神经

肠道微生物可通过迷走
神经影响中枢和行为

肠道微生物代谢产物
可直接激活交感神经

肠道微生物可直接激活肠道自主神经

肠道微生物可激活中枢交感核团

肠道微生物与心律失常

肠道微生物代谢产物
TMAO与房颤关系研究


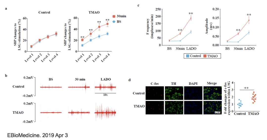
TMAO显著增加GP功能

TMAO显著增加GP神经活性

TMAO可显著增加GP内c-fos、NGF表达

TMAO可显著增加心房电生理不稳定性

TMAO显著增加GP内炎症因子表达

TMAO促房颤作用机制图

肠道微生物代谢产物TMAO
与室性心律失常

局部TMAO注射可直接
激活心脏交感神经

局部TMAO注射可增加
心梗后恶性心律失常

TMAO激活交感神经
并恶化心律失常的机制

静脉TMAO注射可直
接激活心脏交感神经

静脉TMAO注射可增加
心梗后恶性心律失常

TMAO激活交感神经
并恶化心律失常的机制

静脉TMAO注射可激活交感中枢


肠-脑-心轴是TMAO发挥作用的重要途径

总结与讨论
• 肠道微生物及其代谢产物可能成为防治心律失常的新靶点

余锂镭教授
武汉大学人民医院